外国语学院:
2026年全国高校英语专业四级、专业八级考试报名工作通知如下:
一、考试时间:
英语专业八级:2026年3月21日(周六)上午8:30,时长:150分钟
英语专业四级:2026年6月14日(周日)上午8:30,时长:130分钟
二、报名日期:
2025年11月7日—2025年11月14日
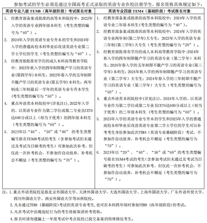
三、报名资格:

四、报名费用:
专八:45元/人;专四:40元/人。
请需要报名的考生按照要求核实并填写考生信息,请以学院为单位于11月14日前将附件电子版提交到教学管理处教学运行科邮箱jxyxk@njmu.edu.cn,并于11月21日前将费用统一交给班长,由班长联系025-86869177后前往德馨楼A121刷校园卡支付,否则视为放弃。
2026专八考生信息.xlsx
2026专四考生信息.xlsx(附件表格信息仅供参考,信息准确性请考生自行核查)
教学管理处
2025年11月7日
